校园快讯
日期:2025-12-26浏览:次
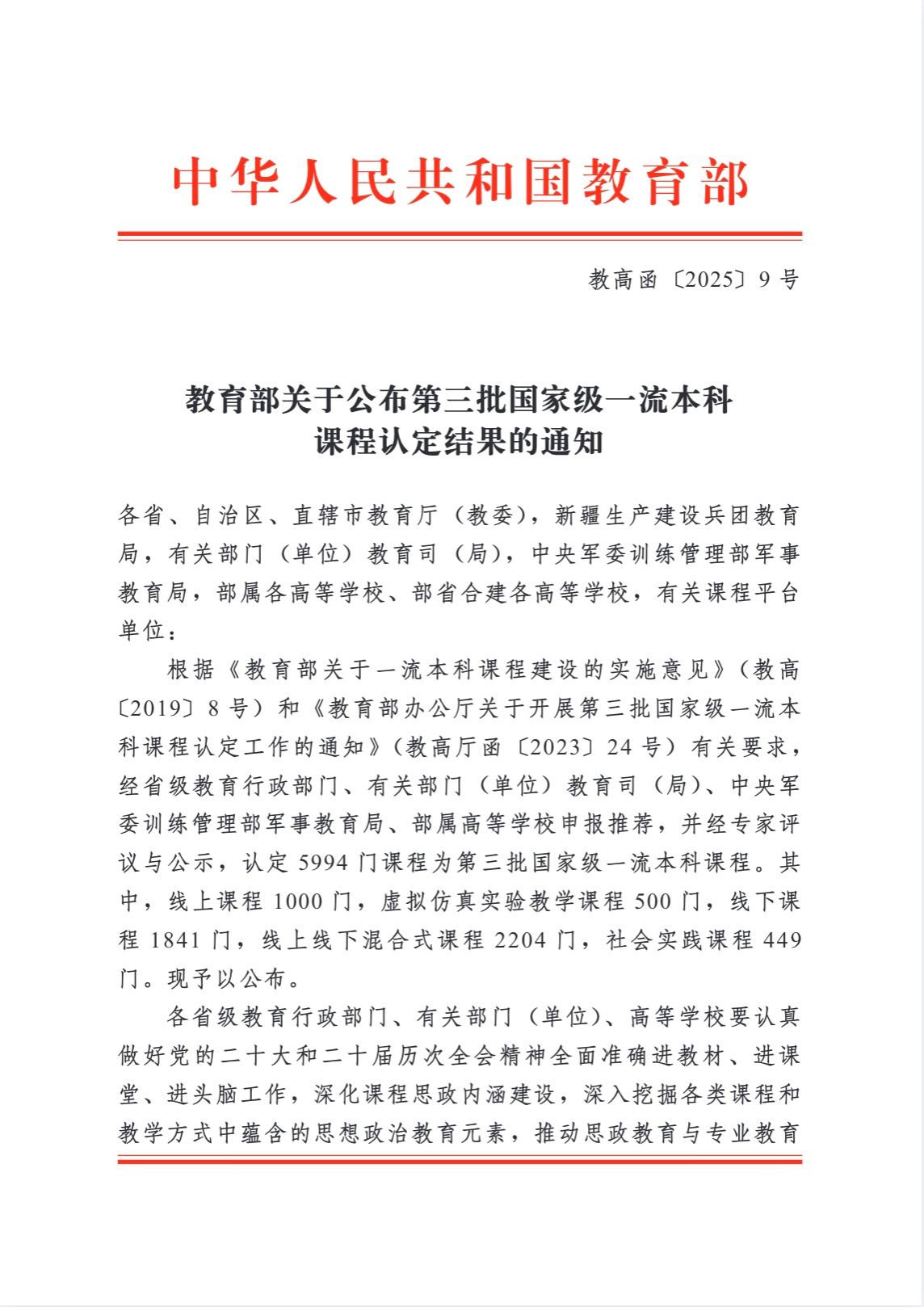
近日,教育部公布第三批国家级一流本科课程认定结果,学校再添5门国家级一流本科课程,标志着学校在课程建设与教育教学改革方面取得阶段性重要成果,一流本科教育建设迈上新台阶。
本次入选的课程涵盖线上、线上线下混合式以及线下三种类型,由肖让教授主持的《工程测量》和郑凤莉教授主持的《基础护理学》获评线上一流课程;徐新建教授主持的《物理化学》获评线上线下混合式一流课程;雷玉明教授主持的《种子植物病理学》和高天霞教授主持的《古代汉语》获评线下一流课程。


国家级一流本科课程建设,是教育部深化高等教育教学改革、全面提升人才培养质量的重要举措,重点遴选具有高阶性、创新性和挑战度的“金课”,旨在推动优质教育教学资源共建共享,引领全国高校课程建设发展方向。此次学校入选的5门课程,是学校近年来在教育教学实践中精心培育的优质成果,严格遵循教育教学规律,兼具独创性、新颖性与实用性,覆盖工科、医学、理学、农学、文学等多学科领域,对学校提升教育教学水平、实现高素质应用型人才培养目标起到积极助推作用。
长期以来,学校始终坚持人才培养质量生命线,着力构建“校级分类建设-省级示范引领-国家级重点突破”的一流课程建设体系,系统推进课程改革与创新实践。此次5门课程入选国家级一流本科课程,既是对学校教育教学改革成效的充分肯定,更是学校持续深耕一流本科教育建设的重要成果。截至目前,学校已建成7门国家级一流本科课程、36门省级一流本科课程,形成了层次分明、特色鲜明、覆盖广泛的优质课程体系。这些成果的取得,不仅激发了全校教师参与课程建设的积极性,更通过优质资源辐射与示范引领,有力带动了学校整体教学质量提升。
今后,学校将始终坚持“以学生为中心”的教育理念,持续深化教育教学改革,着力加强一流本科课程的迭代建设和示范课程培育,系统总结并推广入选课程的成功经验,不断夯实专业建设与应用型人才培养基础,全面带动全校课程建设质量整体跃升。学校将继续依托国家智慧教育平台,积极推进教育教学数字化转型,持续完善应用型人才培养体系,推进教育教学工作实现更高质量的发展。
供稿:教务处